企业常见税务风险及防范策略
企业在经营生产中,不可避免地会面临着许多税务风险,企业税务风险的来源主要有两方面:
第一,企业的纳税行为不符合税收法律法规的规定或对相关的税务政策未能全面理解,应纳税而未纳税、少纳税,从而面临补税、罚款、加收滞纳金、刑罚处罚以及声誉损害等风险,或者企业未有效适用税收优惠政策,多缴纳税款,承担了不必要税收负担;
第二,由于企业税务系统的信息化监管不健全,导致相关人员出现漏税、错缴、罚金等情况。
企业应如何规避可能或潜在的税务风险?
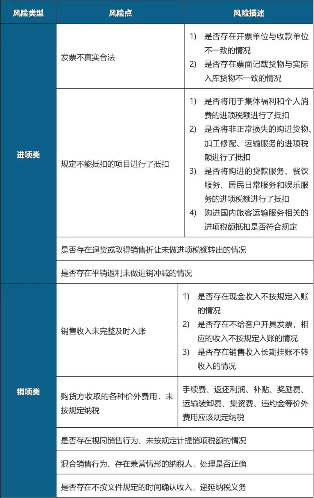
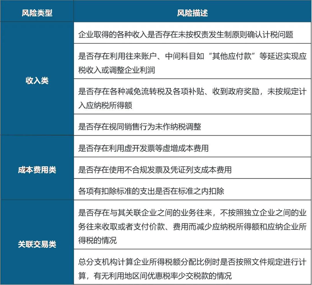
目前税收征管形势——“宽严相济” “宽”体现在营商环境的不断优化,具体如: 1)组合式税费支持政策,助力企业纾困发展 国家税务总局推出新的组合式税费支持政策,既有退税、减税、免税、缓税政策,又有降费、缓费措施。 2)便民办税举措,激发民营企业活力 进一步精简办税方式,减轻企业办税缴费成本;不断优化政策咨询辅导服务持续深化智慧税务建设,利用税收大数据开展“智能化”纳税服务。 “严”体现在税收征管手段的升级以及打击 税收违法行为的持续高压态势,具体如: 1)税收监管数字化 数字技术与税收监管不断深度融合,实现了发票电子化改革,形成了以税收大数据为驱动力的智慧税务。税务机关从“以票治税”转换到“以数治税”,利用税收大数据实现精确执法和精准监管,税收监管手段持续升级、监管能力不断提高,企业以往经营过程中隐蔽的税务风险在税务机关的智能监测下暴露显现。 2)税收违法行为打击常态化 近年来,税务部门接连曝光一系列税收违法行为,对各类税收违法行为保持“零容忍”的高压态势。同时,隐瞒收入、虚列成本、转移利润以及利用“税收洼地”、“阴阳合同”和关联交易等逃避税行为也成为了税务机关依法防控和检查监督的重点对象。 企业常见税务风险点 在企业的日常经营活动中,主要接触的税种有增值税、企业所得税、个人所得税、印花税、契税、土地增值税等,其中增值税、企业所得税和个人所得税是税务机关进行税务检查时最常关注的三个税种。 1. 增值税风险 企业在日常经营活动中面临的增值税的风险点主要体现在对进项税和销项税的处理之中,进项抵扣凭证是否真实合法、销售收入是否完整及时入账等都是增值税稽查的关注重点。下表列举了企业日常经营中常见的增值税风险点: 2. 企业所得税风险 作为以应税所得为征税依据的企业所得税,收入和成本费用成为计算应纳税所得额的核心要点,因此企业在日常经营中面临的企业所得税风险点主要集中在收入和成本费用两个方面。除此之外,对于存在较多关联方的企业,其在关联交易方面的企业所得税处理也值得关注。下表列举了企业日常经营中常见的企业所得税风险点:

3. 个人所得税风险 企业作为个人所得税的扣缴义务人,在向员工支付工资薪金或向其他人支付报酬时应当履行相关代扣代缴义务,这是企业在日常经营活动中不得不面对的税务问题。不主动履行代扣代缴义务、不清楚特定情况下是否需要履行代扣代缴义务、错误代扣代缴都会给企业带来较大的经营风险。下表列举了企业日常经营中常见的个人所得税风险点:
税务风险的应对 税收贯穿企业生命周期始终,对企业成立、日常管理、资本运作有着重要的意义。企业税务风险管理可以从事前、事中、事后三个环节来考虑: 事前防范——合规管理与风险防控 (1)树立税务风险意识 对于税务风险,不少企业存在一些认知上的错误,认为只要不被税务检查补税,不涉及税收刑事犯罪就不存在税务风险。因此,这些企业常常只关注是否存在少缴税的情况,而不重视多交税给企业带来的实质性经营损失,也未曾关注企业日常经营中潜在的税务风险。然而,企业应深刻理解税收风险管理的关键在于防控,而非补救。税收风险对企业而言不仅仅是补税罚款,更影响企业的实际收益、信用指标、资质评定、上市融资等方方面面,关乎企业能否健康持续发展。 树立税务风险意识,企业首先应当加强税法培训,提高专业素质。税收政策数目繁多,更新速度快,对企业税务管理人员提出更高的水平要求。企业可以定期组织专业培训,聘请税务专业人士进行纳税辅导。其次,企业应当将税务风险意识融入企业发展、商业模式设计的战略性布局之中,在投融资和经营活动决策之前,准确识别和评估税负高低与税务风险,将税务风险作为重要的考量因素,实现税负最小化,价值最大化,从而做出最佳的商业模式和交易结构安排。 (2)建立税务合规管理体系 税务风险潜藏于企业开展经营的过程中,为了有效防控企业税务风险,必须建立一个完善的税务合规管理体系,健全各项税务管理制度、业务标准和业务规范。首先,应当明确企业内部税务管理组织架构,划分各业务部门涉税职责。其次,针对企业的日常经营活动,制定切实可行的税务风险内部控制规定,将防范和控制税务风险作为企业经营的一项重要内容;同时,针对企业重大对外投资、重大并购和重组、经营模式的改变及重要合同或协议的签订等制定针对性的税务管理措施。再者,针对税务会计、税务申报和税款缴纳、税务档案等税务行政事项进行必要的流程细化、职责划分等。 除此之外,企业还可建立定期自查制度,针对企业税务登记、纳税申报、税款缴纳、发票使用情况以及其他税务检查与稽查中常见的税务问题进行自我检查,对企业内部的税务合规、税负成本进行审核,及时发现和解决税务漏洞,避免补税、滞纳金与罚款。 事中应对——有效应对与突出重点 税务风险形成对企业产生不利影响的最常见和最主要的方式是税务管理,而其中又以税务检查最为典型,面临税务检查事有效应对也是化解税务风险、避免损失扩大的重要工作。 税务检查是税收征收征管的一个重要环节,是税务机关以国家税收法律、行政法规为依据,对纳税人、扣缴义务人履行纳税义务和扣缴义务的情况进行的检查监督,其中包括税务稽查。税务检查的常见原因有发票管理不规范、被检举、取得异常扣除凭证、财务指标异常、税务协查、税收政策适用错误等。 在发生税务检查时,首先,企业应当及时提供材料、积极配合询问,主动了解检查程序,以最大限度保障自身利益。不要妄图隐匿、毁损账簿资料、业务材料等涉税材料,更不可拒绝检查人员对涉税材料的调查取证。其次,企业应当加强与税务检查部门的沟通,对上一阶段已经查明的问题反馈意见,对本阶段新发现的问题进行解释说明,了解税务检查部门下一步检查计划,有的放矢地做好准备和配合工作,在仍有协商机会时避免税局做出不利的书面结论。另外,企业应当在检查过程中及时备份文书资料,保存证据资料,方便自身或第三方日后完整还原检查过程,并对检查结论的合法性、合理性作出判断。 事后救济——比较选择与合理预估 税务机关还是给了我们很多救济的机会,比如陈述申辩权、税务听证、税务复议和诉讼。正确、有效地行使救济权利,可以在税务执法存在一定问题时,最大限度保障企业合法权益,将税务风险的影响降至最低,救济途径通常为行政复议、行政诉讼。 行政复议适用于做出决定性文书的案件及检查过程中的具体行政行为,纳税人认为税务局的具体行政行为侵犯其合法权益,即可提起行政复议。行政复议是以法律形式建立的行政机关内部的监督和纠错机制,且在与征税行为有关的案件是行政诉讼的前提,应该成为群众解决行政争议的首选途径。而行政诉讼适用于已经过复议程序的“复议前置”案件及能够直接提起诉讼的行政处罚、采取强制执行措施或者税收保全措施等案件,是解决涉税争议、保护纳税人合法权益的“终极武器”。