IPO审核干货!解析自主研发、受托研发、委外研发的审核细节

2024-05-09 13:58:24 283

在IPO审核重点中,研发能力是评估一家公司未来业绩的重要指标之一,本文将从自主研发、受托研发、委外研发三方面详细讲解监管核查重点。


自主研发项目,作为企业创新能力的重要体现,能够增强公司的核心竞争力,但是也会产生大量研发费用,是发行人的主要支出之一。因此,在自主研发核查方面,监管部门特别关注以下几个方面:


1. 研发相关费用的合理性:特别关注研发人员的认定是否合理,研发费用是否符合同行业的平均水平,是否与公司的研发目标和战略相符合等。


2. 研发会计处理是否符合企业会计准则的要求:重点关注是否明确区分了研发费用和其他费用,是否正确划分研发费用的资本化和费用化,资本化的时间点与依据。


3.研发成果是否具备商业化前景:研发的目的是提高企业的竞争力和市场地位,所以重点关注公司的技术转化能力和商业化水平。


1

受托研发关注重点


首先我们需要了解自研项目和受托研发项目的差异,这两者的会计处理完全不同,具体处理如下:


图片


IPO中,针对自主研发和受托研发项目,我们通常需要重点考虑研发费用核算的是否准确区分、研发工作的实际执行情况、知识产权归属情况等。


其中研发费用的核算是否准确区分方面:自主研发是指企业直接投入研发进行自主创新和技术开发,进入研发费用,受托研发是指企业受托外部机构或个人进行研发工作,相关投入计入存货,这两者性质差别较大,所以重点关注自研项目和受托研发项目的差异,说明区分的标准,关注是否存在混淆自主研发和受托研发项目。


其次是知识产权归属情况:一般情况下自主研发的研发成果的知识产权归企业所有,而受托研发的研发成果的知识产权通常归外部机构或个人所有。


2

委外研发费用关注重点


委外研发费用主要关注以下几个方面:


1、委外研发的必要性:重点关注委外研发的必要性和合理性,即委外研发的原因,是否是企业核心业务的必要组成部分,是否能够提高企业的竞争力和市场地位,委外服务提供商是否与发行人存在关联关系或其他利益安排,是否存在重大不利影响的关联交易,是否影响委外研发的合法性和合规性。


2、委外研发的合同与协议:需要了解委外研发的合同和协议,包括研发内容、研发费用、付款方式、保密协议、知识产权归属等内容,特别是委外技术服务价格是否公允,委外研发是否涉及企业核心技术,是否影响核心竞争力。


3、委外研发的执行情况:包括研发进度、研发成果、质量控制等方面,以确认委外研发的有效性和质量。


4、委外研发的会计处理:包括费用确认时点、费用计提比例、费用核算方法等,特别是委外方式下研发费用确认依据及时点,一般需要中介机构获取第三方供应商提供的技术服务文件为依据确认技术服务费。


5、委外研发的知识产权:需要了解委外研发成果的知识产权归属情况,包括是否有必要进行知识产权的转让或许可,以确保企业在委外研发过程中的知识产权风险得到合理管理和控制。


综上所述,IPO中关注委外研发费用需要综合考虑委外研发的必要性、合同与协议、执行情况、会计处理和知识产权等方面。


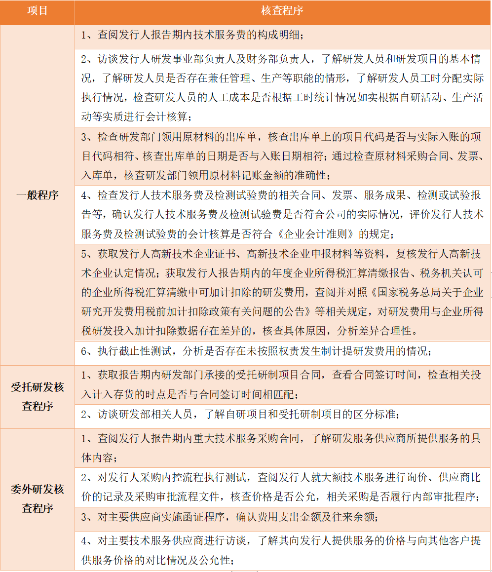
3

核查程序


图片


4

总结


综上述,为确保在研发费用方面能够顺利通过审核,建议重点关注以下几个方面:


1、研发费用核算合理性:比如研发费用是否与公司的研发目标和战略相符合,是否符合同行业的平均水平等。特别是结合自研项目和受托研发项目的差异,是否正确划分核算标准。


2、委外研发与研发成果的商业化前景:委外研发重点关注委外方式下研发费用确认依据及时点,是否符合企业会计准则的规定,是否存在提前确认研发费用的情形;委外技术服务价格是否公允,委外服务提供商是否与发行人存在关联关系或其他利益安排,是否涉及核心技术,企业是否具备独立研发能力、研发是否具有可持续性。研发成果关注是否拥有商业化前景,研发项目带来的收入预测情况。


3、研发相关的内部控制制度是否健全与会计处理情况:健全的内部控制制度,才能确保研发费用支出的合规性和可靠性,会计准则方面,关注是否明确区分研发费用和其他费用,以及资本化时点与依据,不能存在非研发人员薪酬计入研发费用的情况。


所以为确保研发费用顺利通过IPO审核,重点还是需要具备真实的研发项目,以及研发成果具备商业化前景,即能为公司带来盈利和增长机会。在此基础上,做好辅助核算,严格按照企业会计准则相关规定进行准确归集、核算人工、材料和辅助费用。



关注公众号

联系我们

网站首页
服务项目
微信咨询
电话咨询