拟上市公司股权结构设计(4)
近年来,随着资本市场的逐渐成熟,越来越多的公司成为了上市公司。我们可以看到很多优秀企业家用“股权”作为杠杆,撬动起一个个成功的商业帝国,但也见到很多企业家掉进了股权的“坑”:或是陷入股权纠纷,让苦心经营的公司在控制权争夺战中元气大伤;或是股权结构失衡,导致公司发展的底层动力不足,日渐没落;或是没有税务规划,导致架构重组或投资退出时承担了巨额的税负或是不懂风险隔离,让企业经营风险引火烧身, 甚至惹上牢狱之灾;更有一些企业家在股权传承、离婚析产中让亲情和事业双双受损。
二、 控股股东(创始人)持股结构设置 10、混合持股 特征:为解决股东的各方面的需求,可以采用混合持股结构。 优势:这种股权架构,既能满足创始人对公司的控制需求,还能够利用杠杆作用撬动外部资金,同时还有利于完成员工激励。 适用情形:目标明确的拟上市公司。
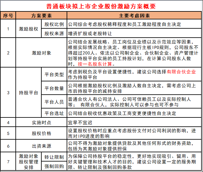
三、 股权激励设计 11、股权激励方案概要 (一)股权激励实施时点 ▶ 突击入股:根据“IPO54条”/科创板上市审核问答,申报前6个月内增资扩股/自控股股东及实际控制人处受让股份的,新增股份的持有人应当承诺:自发性人完成增资扩股工商变更登记手续之日/股份上市之日起锁定3年。因此,考虑到持股平台后续的减持安排,建议公司尽早实施股权激励。 ▶ 《关于申请首发上市企业股东信息披露》:三、发行人提交申请前12个月内新增股东的,应当在招股说明书中充分披露新增股东的基本情况、入股原因、入股价格及定价依据,新股东与发行人其他股东、董事、监事、高级管理人员是否存在关联关系,新股东与本次发行的中介机构及其负责人、高级管理人员、经办人员是否存在关联关系,新增股东是否存在股份代持情形。上述新增股东应当承诺所持新增股份自取得之日起36个月内不得转让。 (二)股权激励入股价格 股权激励将会产生股份支付,降低公司利润,进而可能影响公司IPO整体进度。根据当前会计政策及监管要求,公司实施股权激励需将入股价格和公允价格之间的差额确认股份支付,公允价格可优先参考按公平原则自愿交易的各方最近入股价格或相似股权价格确定。因此,公司在确认股权激励入股价格时,应当考虑股份支付对公司利润的影响,避免公司利润过低影响IPO进度。 (三)持股平台类型及选址 当前各地区的税收优惠政策不一,部分地区存在较大的优惠力度。建议公司梳理意向地区的税收优惠政策,选择恰当地区,降低持股平台税负。 (四)持股平台普通合伙人选择 (五)单个持股平台持股比例 (六)激励对象股权管理安排 为更好实现股权激励留住人才、吸引人才的目标,建议公司设置一定期限的股权转让限制及强制回购安排,下列条款供参考: a、股权转让限制。 ▶ 激励对象需承诺,自股权激励方案实施后办理完工商变更登记手续之日起至公司上市止不转让其持有的股权;自公司股票在证券交易所上市之日起【12】个月内不转让其直接或间接持有的公司股份,并遵守国家、证监会及证券交易所的法律、法规及规范性文件。 ▶ 在限售期内(以本次激励办理完工商变更登记手续之日起【48】个月,或自公司股票在证券交易所上市之日起【12】个月,较晚者为准),激励对象不得相互转让股权,或向除控股股东或控股股东认同方之外的其他股东或第三方转让股权。限售期结束后,激励对象的股票可依据有关法律法规、规范性文件及《公司章程》的规定自由转让。 b、强制回购安排。 ▶ 如激励对象自成为公司股东或持股公司股东之日起【48】个月内,因出国、迁居、求学等正常原因离职,则公司控股股东有权要求激励对象在办理离职手续的同时,将其所持的股权转让给公司控股股东或控股股东认同方并签订《股权转让协议》。激励对象应积极协助办理股权转让的工商变更登记手续或其他登记手续。股权转让价款=本次激励股权转让价款+持股期间本次激励股权转让价款每年10%的利息(不足1年的月份折算成月利率计算)。 ▶ B.如激励对象自成为公司股东之日起【48】个月内,辞职就职于其他公司,或基于下列原因被公司辞退:【触犯法律;因渎职或失职行为给公司造成经济损失;违反职业道德泄漏公司重要商业秘密或技术秘密给公司造成经济损失,则公司控股股东有权按原始投资价格收购该激励对象的股权】。 ▶ C.如上述离职的激励对象给公司造成经济损失,公司有权从控股股东应向激励对象支付的股权转让价款中先行弥补激励对象给公司造成的损失,弥补损失后剩余的股权转让价款由控股股东支付给离职的激励对象;如股权转让款不足以弥补公司的损失,公司保留继续向该激励对象追索的权利。 ▶ 如激励对象自成为公司股东之日起的当年及后续年度的年度考核成绩低于【】,或在其他公司兼职,或在行业内有参与投资等行为的,激励对象须将其所持的公司股权转让给控股股东,股权转让价款=本次激励股权转让价款+持股期间本次激励股权转让价款每年10%的利息(不足1年的月份折算成月利率计算)。 ▶ 控股股东回购股权时,如公司已进行转增股本,离职的激励对象应将转增获得的股份一并转让,且该转增股份的转让不必支付股权转让价款。 ▶ 激励对象同意在上述情况出现时,积极配合公司及公司控股股东办理相关手续并签署所需法律文件;若激励对象经通知后未及时配合办理相关手续的,激励对象授权公司的法定代表人代表激励对象签署相关文件并办理相关手续。 c、自激励对象成为公司股东之日起【48】个月内,发生下列情形之一的,不影响激励对象持有限制性股权,公司控股股东不回购该激励对象的股权: ① 激励对象正常退休 ② 激励对象患病或意外事故导致部分或完全丧失劳动能力 ③ 激励对象部分或完全丧失民事行为能力 ④ 激励对象因执行职务死亡(其所持限制性股权将由其指定的财 产继承人或法定继承人继承持有) ⑤ 激励对象在公司内部的职务或岗位变动 ⑥ 上市后按照国家法律规定执行 (七)持股平台的股权变动 根据目前主板上市要求,发行人应当“股权结构清晰”。因此在申报之前,公司股权激励的激励股份应该落实股权结构清晰到具体人员,正式协议或者文件中不能出现股票期权的概念。




